Evidence of Alignment

IT'S NOT A TEXTBOOK. IT'S NOT A KIT. IT'S A PROGRAM.

Each program component references the others to form a cohesive learning system for teachers and students.

Each learning journey should have a clear path

Thumbnail

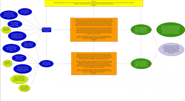
Each Performance Expectation comes at the top of the SEPUP Learning Pathway; a guide for sequencing activities showing connections between the three dimensions of the NGSS as well as Common Core Standards.

Biomedical Engineering bundles four PEs: ETS1-1 through ETS1-4. 

Program Supports

Differentiation

An intentionally flexible approach to all program activity types help accomplish our goal that all students achieve scientific literacy. 

Assessment

Integrated into the programs the SEPUP assessment system sets up ways to collect evidence on student learning and improve performance.

Literacy

Embedded strategies help teachers explore students' thinking and give students multiple opportunities to confront their preconceptions.

EdReports Reviews SEPUP

SEPUP Third Edition

Other NGSS curriculum we looked at did not have all the components we were looking for: hands-on, real-world issues, literacy supports, and cross-curricular opportunities. Plus, being able to have it all in one neat package (quite literally with the carts) is one of the best bonuses of this program!

Donna Ferraiolo, Common Core Science Facilitator, Agawam, MA

Let us prove it to you

What does it mean to be fully-aligned?